A Computational Ecology for the Advancement of Creativity
Art & Technology Research, Interactive Installation
3 Robotic Interfaces, 3 Mobile Phones, 5 OLED Screens, Generative AI
2025
3 Robotic Interfaces, 3 Mobile Phones, 5 OLED Screens, Generative AI
2025
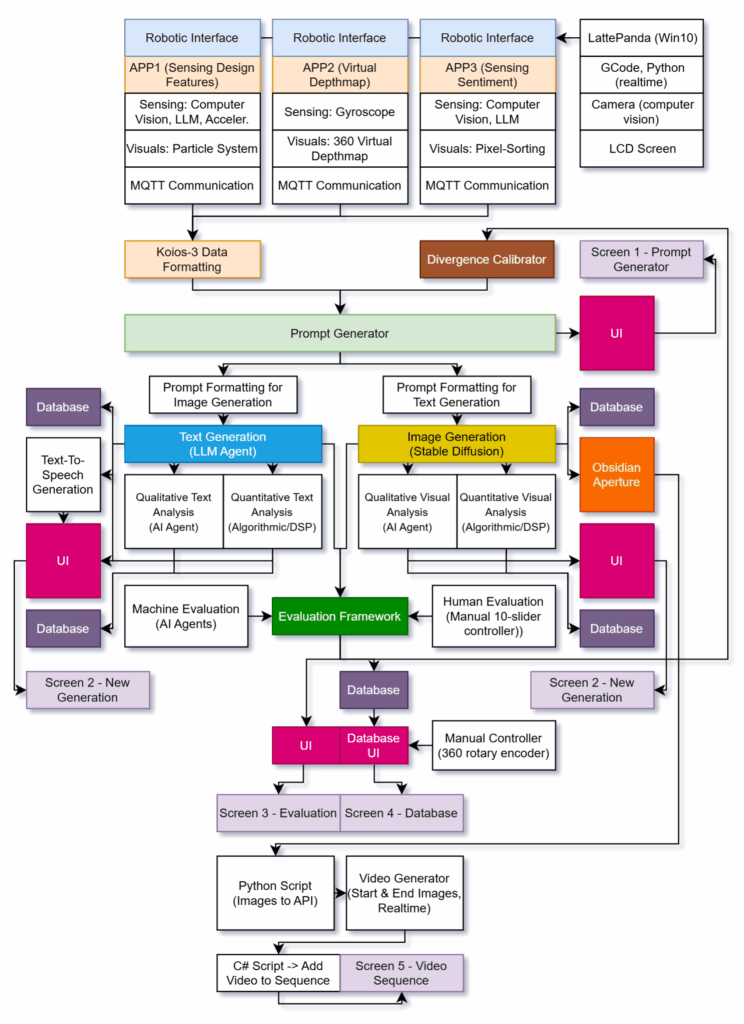
Logico-Fantastic Machine is a cybernetic ecology composed of robotic sensing apparatuses and an agentic AI system that collaboratively generate visual and textual narratives. Three physical kinetic structures continuously scan the interior space, searching for original semantic, contextual, and affective features. These environmental signals are transmitted to a distributed generative framework, where custom-trained machine learning models translate perception into audiovisual expressions.
At the core of the work lies an agentic AI architecture: a network of autonomous yet interdependent agents responsible for generation, evaluation, and adaptation. Each agent operates with partial objectives—producing content, assessing coherence and novelty, and modifying internal parameters—allowing the system to iteratively refine its creative logic. After each output is produced, the agents critique the result and update their decision-making processes through repetition, enabling the system to progressively learn how to extrapolate more nuanced and speculative creative outcomes.
The project draws inspiration from Italo Calvino’s lecture Cybernetics and Ghosts, in which he imagines a machine capable of generating infinite stories while remaining haunted by human ingenuity—by echoes of literature, language, and memory. In Logico-Fantastic Machine, this tension between algorithmic logic and imaginative possibility unfolds in real time, as the system navigates between computation and invention.
Over time, the machine develops an emergent vocabulary shaped by the interplay of data, vision, and speculation. Its outputs oscillate between the recognizable and the uncanny, blending synthetic language, fragmented imagery, and poetic resonance. Through real-time environmental feedback, Logico-Fantastic Machine rejects static authorship and instead becomes an open-ended speculative entity—one that is perpetually sensing, dreaming, producing, and learning.
Koios-3 consists of three robotic interfaces, each featuring a mobile phone with a custom app that scans distinct properties of both physical and virtual environments. The first device, equipped with a computer vision (CV) system and a Large Language Model (LLM), focuses on identifying design features of the space—such as colors, textures, patterns, objects, and other observable physical elements. The second device, also using CV and LLM, targets emotional and sentimental aspects of the environment, aiming to recognize moods, atmospheres, social interactions, and affective states of people present. The third interface displays an endless depthmap that wraps on a virtual 360 degrees space. The rotation of the device triggers the phone to adjust its angle and position, revealing views of the depthmap that always varying spatial depth and complexity. The data that is gathered from these three interfaces – encompassing design characteristics, emotional cues, and compositional dimensionality – is transmitted to the prompt generator that integrates these inputs into instructions for producing the textual and visual narratives of the main engine.

In: Politics of the Machines: Synthetic Sentience, The 5th POM Conference, The Institute of Advanced Studies, The University Of Western Australia
Perth, Australia
July 16-18, 2025
The generated images from the Divergence-Creator are automatically assembled into a flowing visual sequence that interpolates between each architectural and urban design, forming a continuous journey through the system’s evolving cityscapes. As the animation is constructed in (almost) real time, it aims on opening a window into the model’s latent space, showcasing the underlying creative processes that drive its dynamic exploration on form, structure, and composition. Calvino envisioned a device capable of endlessly reinventing its own codes to craft new narratives and textual structures. This works, aims to align with this objective and showcasing an emergent system that turns its internal logic upside down, transcending limitations, and discovering creative avenues that extend far beyond its original scope. In doing so, it enlarges the sphere of human imagination – not only by generating unfamiliar stories and forms, but by revealing that even rigorous, rule-bound processes can lead to unknown worlds of possibility.